小米汽车:向锁单 SU7 等待 3 月以上用户不定期赠送礼品
小米汽车:向锁单 SU7 等待 3 月以上用户不定期赠送礼品
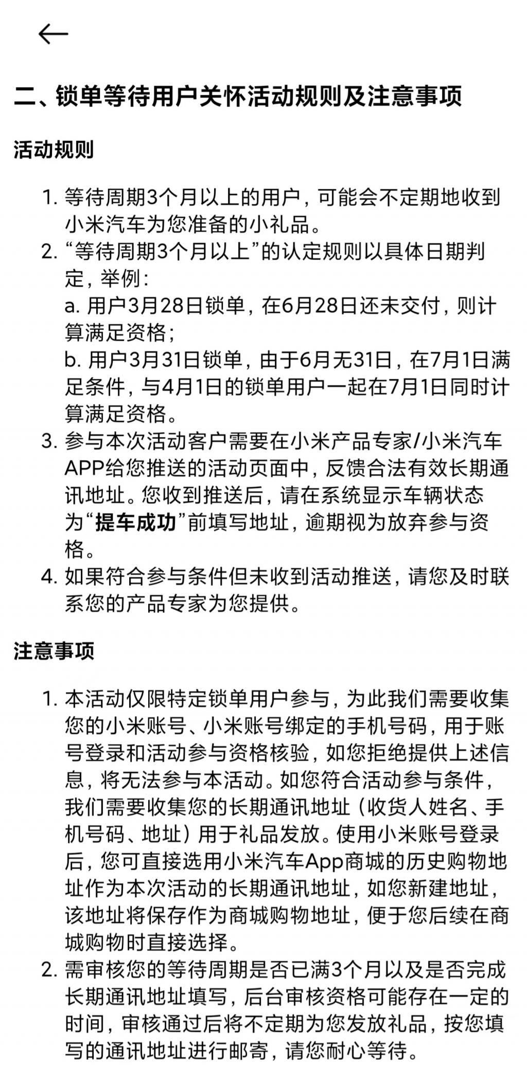
IT 之家 6 月 28 日消息,小米汽车推出 " 锁单等待用户关怀 " 活动,等待周期 3 个月以上的用户,会不定期收到小米汽车的礼品。

根据官方发布的活动规则及注意事项,在收到推送后,用户需在系统显示车辆状态为" 提车成功 " 前填写地址,逾期视为放弃参与资格。如果符合参与条件但未收到活动推送,用户可联系产品专家为您提供。

截至 IT 之家发文,小米 SU7 标准版锁定订单后预计 27-30 周交付,小米 SU7 Pro 锁定订单后预计 26-29 周交付,小米 SU7 Max 锁定订单后预计 31-34 周交付。

据 IT 之家此前报道,消息称小米 SU7 汽车本月交付量首次破万,全年将冲刺 12 万台。小米汽车在 6 月 14 日称 " 截至 6 月 13 日小米 SU7 累计交付已突破 20000 台 "。

-
- 广东省药品监督管理局原局长江效东被“双开”
-
2024-07-02 03:10:35
-
- 鉴伪风波后,茅台着手全面部署产品鉴定及防伪体系
-
2024-07-02 03:08:19
-
- 夏天,冰块吃多了有什么好处和坏处?
-
2024-07-02 03:06:03
-
- 夏日防晒品“热”起来 根据肤质选择产品
-
2024-07-02 03:02:59
-
- 针对“腿脚不便”传闻,钟南山最新回应
-
2024-07-02 03:00:43
-
- 又一造车新势力濒临绝境 合创汽车遭员工“维权”
-
2024-07-01 04:59:45
-
- “沪九条”催火二手房,年轻人盯上老破小
-
2024-07-01 04:57:29
-
- 涨佣近一倍,抖音挟流量“拿捏”酒店商家?
-
2024-07-01 04:55:13
-
- 欧洲杯,一场移民球员的狂欢
-
2024-07-01 04:52:57
-
- 豪掷50亿元接盘恒大地产超1%股权,千亿巨头付了30亿后剩下20亿却不给了,被
-
2024-07-01 04:50:41
-
- 面对人生漫漫长路,高考成绩真的有那么重要吗?
-
2024-07-01 04:48:26
-
- 性能标杆:一加Ace 3 Pro登场
-
2024-07-01 04:46:10
-
- 广东2024高考已放榜,志愿填报这些事项请注意!
-
2024-07-01 04:43:54
-
- 小米汽车搞副业:配件款款爆,小米汽配城?
-
2024-07-01 04:41:38
-
- 29.9一份的烤鸭,抖音为什么卖不出去?
-
2024-07-01 04:39:23
-
- 上班族福利:打游戏确实可以赚钱但只能作为副业
-
2024-06-28 18:38:00
-
- 牛肉三明治,满嘴留香,香浓诱惑!承包你的好心情
-
2024-06-28 18:35:44
-
- 南乡旧梦——张孝友写意山水画欣赏
-
2024-06-28 18:33:27
-
- 漫威:有永恒生命的角色,却有死亡经历?最后一位的死让粉丝伤心
-
2024-06-28 18:31:11
-
- 雷艳涉违纪:80后女歌手是如何一步步成为落马女官员的
-
2024-06-28 18:28:54



世界综合国力排名(联合国五常综合实力大排名)
2023年十大高产玉米品种(排名第一的玉米品种名字)