官方出手教减肥?全国各地都不同……建议收藏!
官方出手教减肥?全国各地都不同……建议收藏!
春天不减肥,夏天徒伤悲 "
春天来临,你是否在默默计划减肥了?
减肥期间到底该怎么吃?
近日,国家卫健委制定的
《成人肥胖食养指南(2024 年版)》刷屏
手把手教你科学减肥!

值得注意的是
这份食谱细化到了
全国各地区的春夏秋冬
并贴心地
备注上了食谱的 " 总能量 "

例如东北地区的春季食谱
就有 " 铁锅炖鱼 "" 菜包饭 "
西北地区的食谱里有 " 臊子面 "" 油泼面 "
都是当地好找的食物

课代表划重点时间
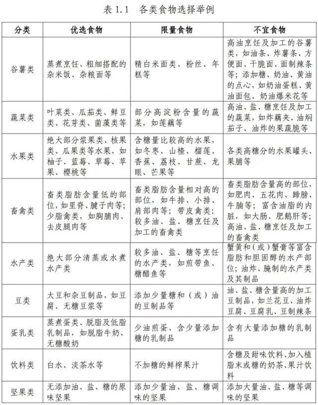
这些要多吃
01、鼓励主食以全谷物为主,适当增加粗粮并减少精白米面摄入。
02、保障足量的新鲜蔬果摄入,但要减少高糖水果及高淀粉含量蔬菜的摄入。
03、优先选择脂肪含量低的食材,如瘦肉、去皮鸡胸肉、鱼虾等。
04、优先选择低脂或脱脂奶类。

这些要少吃 / 不吃
01、减重期间应少吃油炸食品、含糖烘焙糕点、糖果、肥肉等高能量食物(高能量食物通常是指提供 400kcal/100g 以上能量的食物)。
02、减重期间饮食要清淡,每天食盐摄入量不超过 5g,烹调油不超过 20~25g,添加糖的摄入量最好控制在 25g 以下。
03、减重期间应严格限制饮酒。每克酒精可产生约 7kcal 能量,远高于同质量的碳水化合物和蛋白质产生的能量值。
每天吃多少?
减肥期间究竟该吃多少?
3 个方法教你计算 ↓↓
方法一、正常情况下,不同人群每天的能量需要量如下 ↓

减肥人士推荐每日能量摄入平均降低 30%~50% 或降低 500~1000kcal,或推荐每日能量摄入男性 1200~1500kcal、女性 1000~1200kcal 的限能量平衡膳食。
方法二、可根据不同个体基础代谢率和身体活动相应的实际能量需要量,分别给予超重和肥胖个体 85% 和 80% 的摄入标准,以达到能量负平衡,同时能满足能量摄入高于人体基础代谢率的基本需求,帮助减重、减少体脂。
方法三、可根据身高(cm)-105 计算出理想体重(kg),再乘以能量系数 15~35kcal/kg(一般卧床者 15kcal/kg、轻身体活动者 20~25kcal/kg、中身体活动者 30kcal/kg、重身体活动者 35kcal/kg),计算成人个体化的一日能量。
科学减肥
一定要记住这 4 件事 ↓↓
《成人肥胖食养指南(2024 年版)》建议
三大宏量营养素的供能比分别为
脂肪 20%~30%,蛋白质 15%~20%
碳水化合物 50%~60%
推荐早中晚三餐供能比为 3:4:3
01、定时定量规律进餐
虽然减肥需要控制食物的摄入
但盲目少吃或不吃不可取
过度饥饿反而可能会导致进食过量
要做到重视早餐,不漏餐
晚餐勿过晚进食
建议在 17:00~19:00 进食晚餐
晚餐后不宜再进食任何食物
但可以饮水
02、少吃零食,少喝饮料,不吃夜宵
不论在家还是在外就餐
都应力求做到饮食有节制、科学搭配
不暴饮暴食
控制随意进食零食、喝饮料
避免吃夜宵
03、进餐宜细嚼慢咽
摄入同样的食物
细嚼慢咽有利于减少总食量
减缓进餐速度
可以增加饱腹感,降低饥饿感
04、适当改变进餐顺序
适当改变进餐顺序
也是一种简单、易行、有效的减重方法
按照 " 蔬菜一肉类一主食 " 的顺序进餐
有助于减少高能量食物的进食量
除了吃
减肥还有这几个法宝
睡觉
睡个好觉对减肥来说有多重要?
经常熬夜、睡眠不足、作息无规律
可引起内分泌紊乱
脂肪代谢异常,导致 " 过劳肥 "
肥胖患者应按昼夜生物节律
保证每日 7 小时左右的睡眠时间
建议在 23 点之前上床睡觉
运动
身体活动不足或缺乏和久坐的静态生活方式
是肥胖发生的重要原因
肥胖患者减重的运动原则是
中低强度有氧运动为主,抗阻运动为辅
每周进行 150~300 分钟
中等强度的有氧运动
每周 5~7 天,至少隔天运动 1 次
抗阻运动每周 2~3 天
隔天 1 次,每次 10~20 分钟
每周通过运动消耗能量 2000kcal 或以上
少坐
此外,每天静坐和被动视屏时间
要控制在 2~4 小时以内
对于长期静坐或伏案工作者
每小时要起来活动 3~5 分钟
此外,减肥要循序渐进
较为理想的减重目标应该是
6 个月内减少当前体重的 5%~10%
合理的减重速度为每月减 2~4kg
-
- “我妈花了4万多”!短剧疯狂吸金背后乱象频出,多个小程序无故下线、退费难
-
2024-03-12 03:30:33
-
- 粤剧、川剧、潮剧轮番登场,地方戏的春天来了
-
2024-03-12 03:28:16
-
- 美国CPI会否再度引发巨震?本周华尔街也有场“超级星期二”大考
-
2024-03-12 03:25:59
-
- 理想MEGA车身彩绘作品集欣赏,你觉得能扳回一城吗?
-
2024-03-12 03:23:41
-
- 李开复创立的零一万物宣称,自研向量数据库领先原榜单第一名的286%
-
2024-03-12 03:21:24
-
- 多家主流媒体删除凯特王妃术后首张官方照,其健康状况引猜测
-
2024-03-12 03:19:07
-
- 瑞典正式加入北约;外国记者谈被王毅认出:这辈子值了
-
2024-03-12 03:16:50
-
- 现场全是人!香港楼市爆火,有新盘超额认购达34倍!开发商:大客户限购4套,
-
2024-03-09 17:44:28
-
- 她才是赶奥特曼下台的关键人物?OpenAI CTO嫌疑最大
-
2024-03-09 17:42:12
-
- 风起 AI 服务器,谁才是真正的国产之光?
-
2024-03-09 17:39:56
-
- 曾经全球第一的手机,以后看不到了
-
2024-03-09 17:37:40
-
- 围剿“孤狼”:农夫山泉跌入舆论漩涡,饮用水江湖风云再起
-
2024-03-09 17:35:24
-
- Pixel 8a 大幅涨价,不惧中国手机品牌拳打脚踢?
-
2024-03-09 17:33:08
-
- 贾跃亭“阻击”丁磊,高合汽车自救梦断?
-
2024-03-09 17:30:52
-
- 人工智能+燃爆技术革命,创业老兵周鸿祎的先见之明
-
2024-03-09 17:28:36
-
- 索尼手机或退出中国大陆市场,只怪国产机太能卷了?
-
2024-03-09 17:26:20
-
- 2月CPI同比增长0.7%,止步“四连负”,猪肉价格连降9个月后首转涨
-
2024-03-09 17:24:04
-
- 2025:苹果罕见“大”升级
-
2024-03-08 03:19:17
-
- 十问Mobile ALOHA赵子豪:大模型究竟在如何“渗透”机器人
-
2024-03-08 03:17:01
-
- Windows“安卓子系统”项目被砍,微软集中炮火猛攻AI
-
2024-03-08 03:14:44



世界综合国力排名(联合国五常综合实力大排名)
2023年十大高产玉米品种(排名第一的玉米品种名字)