火车票网上订票(暑运正当时,铁路12306购票指南请收好→)
火车票网上订票(暑运正当时,铁路12306购票指南请收好→)

上海铁路客户服务中心介绍,暑运正当时,铁路客流保持高位运行。铁路12306用户密码忘了怎么办?如何使用12306候补购票及在线选铺?儿童票到底怎么买?学生优惠资质如何在线核验?关于铁路购票,你还有什么疑惑?这份铁路12306购票指南请收好↓
1 12306可以选择铺位了!
6月10日,铁路12306网站、铁路12306APP试行在线选铺服务。







2 你会用候补购票吗?
候补购票不断优化升级,旅客每天可提交发到站相同或同城不同车站的两个相邻日期候补车票。

3 儿童票到底怎么买?
儿童优惠票怎么买?免费乘车儿童有座位吗?哪些有效证件可以购买儿童优惠票?关于儿童优惠票的内容,请往下看最详图解↓






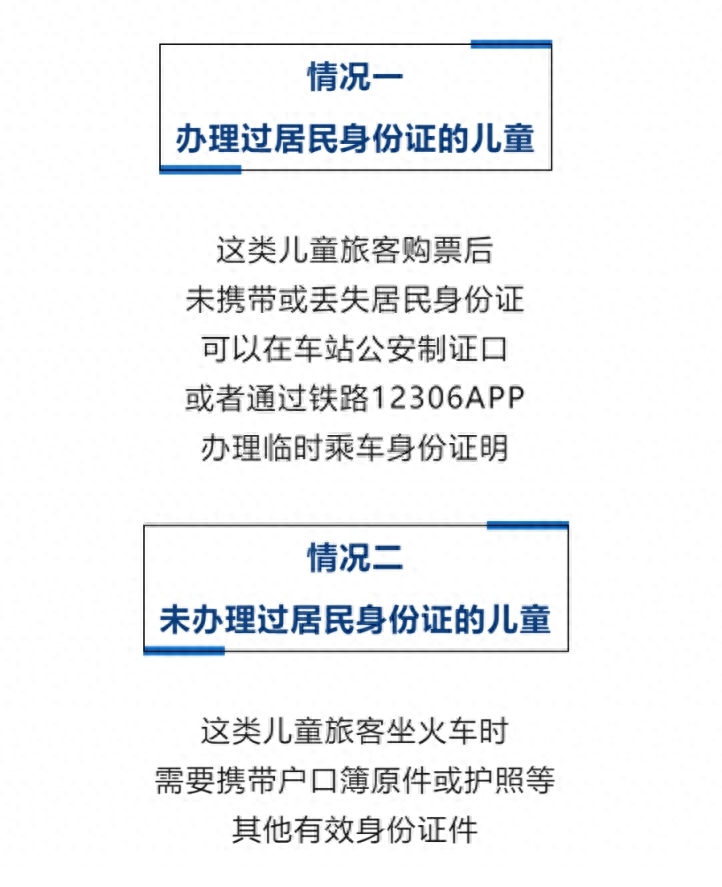
没有身份证的儿童旅客怎么坐火车?
有以下两种情况:

注意!家长携带免费乘车儿童时,需在购票时向铁路运输企业提出申明,购票申明时使用的免费乘车儿童有效身份证件为其乘车凭证。详见→乘坐列车如何添加免费儿童?来看攻略
4 学生优惠资质可以在线核验啦!
6月5日起,铁路12306手机客户端提供学生优惠资质在线核验服务啦!如何进行核验?给其他同学购票如何操作?这里有份手把手教程↓








以上的使用方法
你学会了吗?
责任编辑 谢佳益
来源 浦东发布
-
- 华北地区包括哪些省(华北地区包括哪些省份?)
-
2024-02-20 17:06:59
-
- 登陆qq空间首页(空间登陆 空间)
-
2024-02-20 17:04:54
-
- 比乐可比车速快的纯肉书(推荐肉香不俗的小说,看完也不舍得删)
-
2024-02-20 17:02:49
-
- eco模式是什么意思(新车开着ECO可以省油吗?能一直开启吗?对用车有什么样的
-
2024-02-20 17:00:44
-
- cancel是什么意思(想“拉黑”别人,日常英语很简单,一个单词就搞定)
-
2024-02-20 16:58:39
-
- 转转99新手机值得购买吗 转转99新的手机怎么样
-
2024-02-20 14:28:43
-
- 济南有什么好玩的地方吗 济南有什么好玩的地方 免费
-
2024-02-20 14:26:37
-
- 电子社保卡在哪里补办 社保卡丢失电子社保卡能用吗
-
2024-02-20 14:24:31
-
- 什么是概念股基金 什么是概念股龙头股
-
2024-02-20 14:22:25
-
- 强直性脊柱炎是什么病 是怎么回事 强直性脊柱炎是什么病有什么症状
-
2024-02-20 14:20:19
-
- 霍金十大预言是什么 新的冰河时代是第一条
-
2024-02-20 14:18:13
-
- 护理专业和助产专业有什么区别 护理专业和助产专业是一个专业吗
-
2024-02-20 14:16:08
-
- 航空词汇知多少——回波
-
2024-02-20 14:14:02
-
- 锡纸可以放微波炉吗 锡纸可以放微波炉吗有毒吗
-
2024-02-20 14:11:56
-
- 天堂逝去图片 天堂默哀图片
-
2024-02-20 14:09:50
-
- 天丝面料的优缺点 天丝面料特性
-
2024-02-20 11:43:17
-
- 庄子为什么不正面回答 庄子是什么原因
-
2024-02-20 11:41:12
-
- 南北方植物差异的原因是什么 南北方植物的差别
-
2024-02-20 11:39:07
-
- 融资 增资 融资增加什么意思
-
2024-02-20 11:37:02
-
- 去不了北京,也要雨露均沾,看看燕郊的大学有哪些值得你来
-
2024-02-20 11:34:58



农村40万存款算穷吗
ins什么意思,女生ins是什么意思?