承兑汇票证明要素及模板
承兑汇票证明要素及模板
本文来源于会计网(http://www.kuaiji.com/),若想了解更多会计政策、账务税务实操、考证信息,可以搜索100多万会计人都在关注的微信号——会计网(ID:wwwkuaijicom),获取最有价值的行业信息!
常常因为各种各样的原因导致银行承兑汇票背书出现错误和瑕疵,那么承兑汇票证明包含什么要素呢?会计网小编在这里为大家解答。
银行承兑汇票证明是指企业在日常使用银行承兑汇票的活动中,常常因为各种各样的原因导致背书出现错误和瑕疵,影响票据的流通而开出的证明书,影响票据的流通。背书出现错误和瑕疵时,如骑缝章断开、抬背不符、印章化开等,就需要背书出现错误和瑕疵的背书人出示银行承兑汇票证明,以保证持票人的合法票据权利。
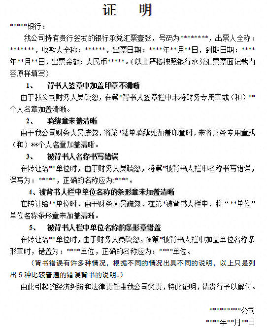
在银行的贴现或托收时,银行承兑汇票背书错误和瑕疵的证明必须涵盖 付款行(承兑行)名称、该银行承兑汇票票号、出票日期、到期日、出票金额、出票人、出票人帐号、收款人、收款人帐号、收款人开户银行及证明人签章(财务章、法人章、公章)共十一项。
那么承兑汇票证明要怎么写呢?小编给大家整理了常见的承兑汇票证明模板,如下图:

-
- 《嫉妒的化身》复杂的三角关系,好虐wuli华信
-
2023-12-25 14:27:49
-
- 为何农民王小要比牛二条和东北大龙更受欢迎?
-
2023-12-25 14:25:43
-
- 微信上售卖的免税烟能买吗?
-
2023-12-25 14:23:38
-
- 中医入门必备系列(7)舌诊歌诀
-
2023-12-25 03:15:51
-
- 中国军衔等级你了解吗?演片中的吴京在你的心中能到那个级别?
-
2023-12-25 03:13:46
-
- 这个女人就是尾田妻子,她扮演的娜美剧照近日公布,不愧模特出身
-
2023-12-25 03:11:41
-
- 杨洋的应援色,张艺兴的应援色,蔡徐坤的应援色,看到他:惹不起
-
2023-12-25 03:09:36
-
- 王者荣耀:kpl交际花,拖米已经确认订婚,祝幸福
-
2023-12-25 03:07:31
-
- 同为文星,文曲星君与文昌星君,哪个官职更高?
-
2023-12-25 03:05:26
-
- 如何走出失恋 一切都会过去的|心理学:走出失恋的5个要点
-
2023-12-25 03:04:42
-
- 盘点那些身份证上的奇葩名字,看到第一个就笑了,看到最后忍不住
-
2023-12-25 03:03:21
-
- 哪些水果是碱性的呢(夏季,不管有钱没钱,这6种碱性水果要多吃,营养极高,别
-
2023-12-25 03:02:37
-
- 春节天气!云南省气象台发布24日起未来七天天气预报
-
2023-12-25 03:01:16
-
- 怀孕有哪些症状表现(孕期身体的六种表现,暗示胎宝发育得不错,但需注意睡眠
-
2023-12-25 03:00:32
-
- NBA最经典的十大绝杀
-
2023-12-25 02:59:12
-
- 蚊子最怕的植物排行(8大防蚊植物,养上一棵,秋天的黑蚊子全跑光!)
-
2023-12-25 02:58:27
-
- 「奇葩说」15道海选辩题,集!合!完!毕!
-
2023-12-25 02:57:06
-
- 如何自制猫粮 自制猫粮的方法!
-
2023-12-25 02:56:22
-
- 如何清除手机缓存垃圾(清理手机垃圾的三个方法,让手机恢复流畅运行)
-
2023-12-25 02:54:17
-
- 美利达和捷安特车架对比 捷安特、美利达22款综合爬坡车型对比
-
2023-12-25 02:52:13



农村40万存款算穷吗
ins什么意思,女生ins是什么意思?