怀孕期间都要做什么检查(怀孕期间需要的检查)
怀孕期间都要做什么检查(怀孕期间需要的检查)
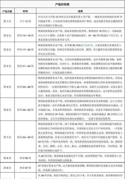
产检是怀孕期间非常重要的一道程序,从怀孕开始到分娩前大概需要做14次左右,而且产检不合格的情况下,还需要加大产检次数,这样才能确保母婴健康安全。

那么,孕妇怀孕期间要做哪些检查呢?
1.孕6-8周:做一次B超确认着床情况和胚胎发育情况
2.孕11-12周:建档+NT检查+常规孕检
3.孕16周:常规孕检+ 唐氏筛查
4.孕20周:四维大排畸+常规孕检
5.孕24周:妊娠期糖尿病筛查+常规孕检
6.孕28周:常规孕检
7.孕30周:常规孕检+胎位检查+B超
8.孕32周:常规孕检
9.孕34周:常规孕检+胎心监护
10. 孕36周:常规孕检+胎心监护
11.孕37-40周: 每周一次常规孕检+1次B超

那么,产检需要注意哪些事项?
1.遇到抽血化验的检查项目通常都需要孕妈空腹的,而且这个过程还比较长,所以孕妈要备上一些吃的,以免做好检查后饿过头而发生低血糖。
2.孕妈如果时间充足,每次产检最好选择在早上这个时间段去,因为有的产检排队人数比较多,耗时较长,错过的话,第二天还要去一次。
3. NT、唐筛、四维彩超都是需要预约的,而且还有时间限制,一旦错过就没效果了。所以预约好时间后,孕妈要按时去检查。

总之,每次产检都有其存在的价值,孕妈要认真对待产检才能确保母婴健康。另外,每个医院对产检项目可能会存在不同的次数和要求,孕妈按要求来就可。
祝一切顺利!
你好,我是希妈,国家高级育婴师,多平台自媒体人,致力于孕期、育儿知识分享,欢迎关注我,获取更多育儿知识。
你好,很高兴分享,孕期产检很重要哦。
我将分享下必须做的产检事项
产检必做

注意事项
该复查的要复查,比如血糖,甲状腺功能该补的要补,补铁,补钙注意观察胎动,有异常去医院适当散步运动,有助于生产注意饮食,用药注意同房卫生

孩子的发育阶段要了解
做一名合格妈妈,必须要了解孩子的一些情况,这样做到心中有数,就不会焦虑。
却没给妈妈附上一张,孩子的发育图。

胎儿五个月发育情况
妊娠第五个月,孩子全身长满了细毛。宝贝吸吮手指很厉害,这时的宝贝有时会把身段弯曲起来,有时会伸展小胳膊小腿儿。此时的胎动为每小时三次。假如妈妈的情绪改变过大或遭到很强的刺激,胎动就会增加。胎宝宝发育欠好,则胎动减少,要注意胎动哦。

总之,孕育一个生命是不容易的,妈妈们多多注意才好。
我是TeacherBella 欢迎关注,交流孕产,育儿与教育知识哦,有疑问欢迎留言沟通。 我是一位从事教育行业的妈妈,见不得乱七八糟的育儿方式,我相信,对孩子最好的爱就是科学育儿,秉着正确的教育理念,高质量陪伴孩子的成长,感谢一路关注,谢谢分享,欢迎关注留言交流喔。
-
- 婆婆公公看不起我娘家做媳妇该怎么做
-
2023-10-25 17:46:18
-
- 怎么让人快乐起来(怎样让自己开心快乐起来)
-
2023-10-25 17:44:13
-
- 怎么去挽回一段感情挽回老公,怎么挽回老公的情感
-
2023-10-25 17:42:09
-
- 青春期如何祛痘,青春期男生女生如何祛痘
-
2023-10-25 17:40:03
-
- 怀孕最早多少天可以测出来怀孕(一般受孕几天能测出来)
-
2023-10-25 17:37:58
-
- 已婚女人暗恋你最准的表现(已婚女人暗恋你的举动)
-
2023-10-25 17:35:54
-
- 敦煌五日游攻略
-
2023-10-25 06:25:55
-
- 华东五市6日游攻略
-
2023-10-25 06:23:50
-
- 白洋淀有什么好玩的景点
-
2023-10-25 06:21:45
-
- 清远千年瑶寨两日游攻略
-
2023-10-25 06:19:40
-
- 成都周边游玩攻略三日游
-
2023-10-25 06:17:35
-
- 衡阳周边适合露营的地方
-
2023-10-25 06:15:31
-
- 苍南哪里好玩景点推荐
-
2023-10-25 06:13:26
-
- 玩英雄联盟需要什么配置(一台可以玩lol的二手电脑,最少花多少钱能够组装出来)
-
2023-10-25 06:11:21
-
- 山东六日游最佳路线
-
2023-10-25 06:09:16
-
- 两个人去丽江玩5天要多少钱
-
2023-10-25 06:07:11
-
- 最新肺炎病毒感染症状(最新肺炎病毒感染情况)
-
2023-10-24 10:52:03
-
- 洋务运动意义是什么(洋务运动为什么会失败)
-
2023-10-24 10:49:57
-
- 王羲之被称为什么圣(王羲之有什么之称)
-
2023-10-24 10:47:51
-
- 县级市和区有什么区别(县级市和区哪个级别高)
-
2023-10-24 10:45:45



农村40万存款算穷吗
ins什么意思,女生ins是什么意思?