家长必存!50道题涵盖19种题型,助力孩子攻克二元一次方程组
家长必存!50道题涵盖19种题型,助力孩子攻克二元一次方程组
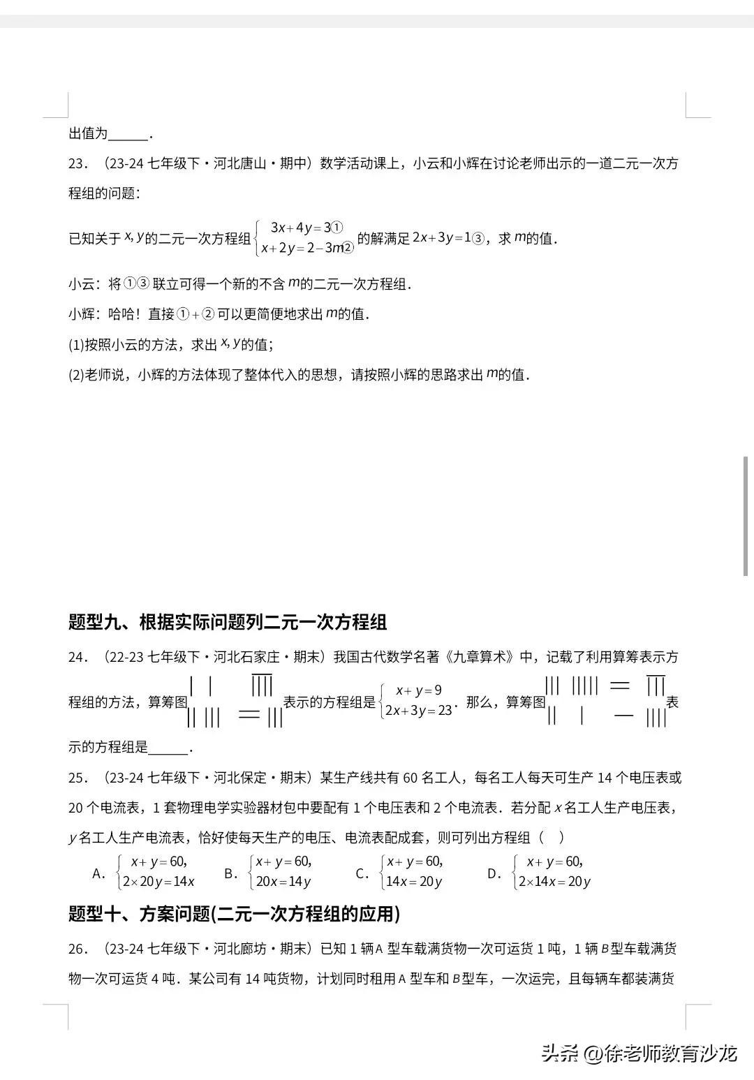
家人们,孩子数学学习遇到瓶颈了?别怕!今天给大家分享一份超实用的资料——《二元一次方程组(必刷50题19种题型专项训练)》,吃透它,孩子成绩想不提高都难!
二元一次方程组作为初中数学的重难点,很多孩子都在这栽跟头。这份资料把知识点拆分成19种题型,从基础的方程定义、方程的解,到代入消元法、加减消元法,再到方程组在实际问题中的应用,像行程、销售、数字、几何问题等,全都包含了,真正做到了全方位覆盖。
每个题型都精心配备了典型题目,难度循序渐进。不管孩子是基础薄弱,想巩固知识点,还是成绩不错,想要挑战难题,都能在里面找到适合自己的练习。
别再让孩子盲目刷题了,赶紧把这份资料分享给孩子,让他们有针对性地练习,数学成绩“一路狂飙”不是梦!














-
- 介绍常见的鸟类种类
-
2025-12-22 17:47:51
-
- 贾玲瘦的时候的照片曝光引起网友热议:贾玲是胖的好看还是瘦好看
-
2025-12-22 17:45:37
-
- 创1赖美云才157高,可她腿却按“11字”生长,穿裙像167
-
2025-12-22 17:43:23
-
- 暴马丁香,佛门的“西海菩提树”
-
2025-12-22 17:41:08
-
- 在四川非常受欢迎的家常菜爆炒郡肝、处理好这一步、好吃无异味
-
2025-12-22 17:38:54
-
- 四部肉多的耽美广播剧推荐
-
2025-12-22 17:36:40
-
- 日产Livina水土不服吗?国内早已停产,海外却将迎来改款
-
2025-12-22 17:34:25
-
- 日本官方首套中国风初音手办
-
2025-12-21 22:42:55
-
- 南平的“回南天”上线了!未来一周的天气→
-
2025-12-21 22:40:41
-
- 湖南中学生被追打后续:涉案7人均属在校大学生,并非社会青年
-
2025-12-21 22:38:26
-
- 西安曲江六号灭门案嫌犯被批捕 案件细节警方首次曝光
-
2025-12-21 22:36:12
-
- 男神们的18岁照片,古天乐靳东依旧有魅力,他有头发是神仙颜值
-
2025-12-21 22:33:57
-
- 靖安王为什么会有半截木马牛,他的靠山据说谁都不敢惹?
-
2025-12-21 22:31:43
-
- 淮北市:部队芝士火锅的做法
-
2025-12-21 22:29:28
-
- 杨洋郑爽不合? 原来杨洋曾说过喜欢这类型的女孩!
-
2025-12-21 22:27:14
-
- 乌鲁木齐人口发展与社会潜力全国24位,人口流入率全国第7
-
2025-12-21 22:24:59
-
- 为什么彭州市值得大力发展?
-
2025-12-21 22:22:45
-
- 北师大校花、世界杯足球宝贝大赛冠军樊玲,私照曝光而走红网络
-
2025-12-21 01:21:14
-
- 完美世界二秃子身份之谜
-
2025-12-21 01:19:00
-
- 【美图分享】文殊菩萨:智慧的化身
-
2025-12-21 01:16:46



世界综合国力排名(联合国五常综合实力大排名)
2023年十大高产玉米品种(排名第一的玉米品种名字)