亟需收回的南海明珠之二十—鸿庥岛: 南沙北部的越军军事指挥中心
亟需收回的南海明珠之二十—鸿庥岛: 南沙北部的越军军事指挥中心
鸿庥岛被中国渔民称之为"南乙"或"南密"。1935年中华民国政府公布名称为南伊岛。1947年和1983年公布名称均为鸿庥岛,是为了纪念1946年国民政府派往南海接收南沙群岛的中业舰副舰长杨鸿庥。

鸿庥岛
鸿庥岛位于南沙群岛最大群礁郑和群礁的南部边缘,北距中国台湾实际控制的南沙最大自然岛屿太平岛约21公里,西偏北15公里为中国驻军的南薰岛。

鸿庥岛在郑和群礁中的位置图
鸿庥岛为椭圆形小岛,呈扁豆状,东西长740米,南北宽140米,海拔约6米,平潮出水面积0.0912平方公里,约合137亩;高潮时出水面积0.0759平方公里。

鸿庥岛灯塔及其位置图
该岛处于一长条形礁盘偏东位置。礁盘长3.4公里,宽0.8公里,面积2.56平方公里。岛西侧礁盘宽约1850米,退潮时露出白色的珊瑚沙。岛东西两侧有水道可以进出郑和环礁中的潟湖。

鸿庥岛及其礁盘
岛上林木茂盛,吸引大量海鸟栖息。有淡水井一口,但水质欠佳,不宜直接饮用。

鸿庥岛俯瞰图
鸿庥岛附近海域鱼产丰富,是中国渔民的传统渔场。中国渔民经常到该海域捕鱼捞虾,并上岛休憩和躲避台风。海南渔民曾在岛上长住,还种植的百余株椰子树,迄今已蔚然成林,盛产椰子。因此,鸿庥岛自古以来是中国固有领土,中国政府对此拥有无可争辩的主权。

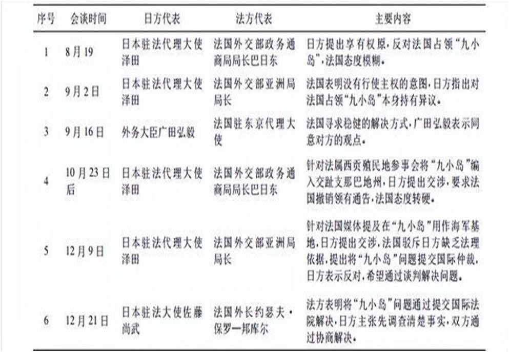
法国是南海问题的始作俑者,在对越南的侵略过程中,也企图侵占中国的领土,一手炮制了南沙九小岛事件。1931年4月,法国派舰船侵入南沙群岛海域非法进行测量,并于8月宣布南沙群岛部分岛屿为法国领土。1933年4月7日至12日,法国又派遣军舰“亚斯托洛拉布”、“亚列尔特”号及调查船“达勒逊”号,先后开赴中国南沙群岛,占领了太平岛、安波沙洲、北子岛、南子岛、南钥岛、中业岛、鸿庥岛、西月岛,连同先前所占的南威岛,共计九小岛。7月25日法国又对外发表公报,宣布占领南海九岛,并对九小岛进行所谓的“定名”,企图使其侵略行为合法化。

法国侵占越南
对此,中国政府对法国进行了积极地外交交涉。7月26日,中国外交部专电向法国政府提出严重抗议。郑重指出,法占九小岛“仅有我渔人居留岛上,在国际间确认为中国领土”。8月4日,中国外交部照会法国驻华使馆声明,“中国政府在未经确定查明以前,对于法国政府占领之宣言,保留其权利。”不久,中国政府即向法国政府提出正式抗议,谴责法国侵占我南沙岛礁的无理行为。

1933年8月3日《大公报》刊发《粤南九岛问题》
在中国人民日益兴起的维权斗争的压力之下,以及中国政府和企图侵占中国南海岛礁的日本政府的外交抗议和交涉下,法国政府也不得不发表声明,声称占领九小岛的目的只是为了安置浮标,以利航运,无意作为海军基地。但法国却没有停止侵占中国南沙岛礁的步伐,1933年12月21日,法国政府强行将中国南沙群岛划归安南巴地省管辖。

1933 年日法围绕“九小岛”问题交涉情况
1935年至1938年日本派军舰陆续占领了南沙群岛中的部分岛屿。1938年12月23日,日本内阁提议将“新南群岛(即中国南沙群岛)”编入日本领土。1939年3月30日,日本军队以武力驱逐南沙岛礁上的法国人,完全占领南沙群岛,并于4月9日由日本驻台湾总督府在一份政府公报中宣布,东沙、西沙和南沙群岛已划归为日本帝国领土,属台湾高雄县管辖。

鸿庥岛
1943年中美英三国《开罗宣言》宣布,此次战争的宗旨之一是"使日本所窃取于中国之领土,例如满洲、台湾、澎湖群岛等归还中国"。当时的南沙群岛被日本划归台湾管辖,《开罗宣言》要求日本归还的中国领土当然包括南沙群岛。

《开罗宣言》英文版 刘舒凌 摄

远眺鸿庥岛
1945年8月26日,侵占中国西沙、南沙群岛的日军宣布投降,并撤退到海南榆林港向驻扎在此的中国军队投降。1946年,根据《开罗宣言》和《波茨坦公告》精神,中国内政部会同海军部和广东省政府,委派麦蕴瑜为南沙群岛专员,前往接管南沙群岛,并竖碑测图。12月12日,海军上校林遵率“太平”、“中业”两舰船载百余人至太平岛登陆,在岛上举行收复南沙群岛仪式,并在岛上设立“南沙群岛管理处”。南沙群岛再次回到祖国怀抱。鸿庥岛的岛名就是因此次事件而来的。

中业舰前身美国坦克登陆舰LST-717号在巴拉望登陆作战中
1947年12月中国内政部重新命名、核定南海诸岛全部岛礁沙滩名称,共172个,其中就包括鸿庥岛。同时绘制和公布了《南海诸岛位置图》,标绘了一条西从中越交界的北仑河口起、南到北纬4°左右、东到台湾岛东北部,由11条断续线构成的传统海疆线。这是中国首次在官方地图上标绘并公布的传统海疆线,维护了国家主权和海洋权益。

1947年国民政府刊印的《南海诸岛位置略图》
新中国成立后,百废待兴,又面临美国的敌视和围堵,后又面临苏联修正主义的威胁。新中国海空军力量比较弱小,对南沙群岛是鞭长莫及。中国台湾的海空军力量较强,但却忙于内战,甚至以牺牲南海岛礁的实际控制权来防患大陆。这给越南、菲律宾等国窃占中国南海岛礁留下了可乘之机。

1970年由于南海发现大量石油资源,极大地刺激了菲律宾、南越侵占中国南海岛礁的野心。1973年7月12日,南越西贡政权派兵非法侵占了鸿庥岛,是目前已知的南越出兵实质性侵占的中国南沙第一个岛礁。 1975年4月27日,北越在进攻南越,完成统一越南的过程中,从南越非法接管了鸿庥岛。

事实上,中国也数次错过了进驻南沙的有利时机。1974年秋,时任海军副参谋长的刘华清在率队考察了西沙以后,曾向海军领导建言:抓住西沙海战胜利的有利时机,进驻南沙岛礁,以绝长久之患。1975年南越溃败,从南沙撤出,时任南海舰队某潜艇艇长的李树文和其他几位艇长联合向上级建议,要求把南沙的岛礁控制起来,但建议一样杳无音讯。

1988年1月,中国依据联合国海洋委员会的决议,开始在南沙永暑礁建设联合国74号海洋观测站。越南海军根据越共六大确定的方针,按照越国防部所谓“保卫长沙群岛(即我国南沙群岛),逐步扩大在长沙群岛控制区”的指令,加快对南沙群岛的占领。3月12日,越军从金兰湾驶出两支编队,一支扑向赤瓜礁,一支驶往鸿庥岛,准备干扰、破坏我方施工。14日中越两军为争夺赤瓜礁,发生了海战,越军大败,但越军却借机侵占了赤瓜礁和鸿庥岛附近的南华礁、六门礁、鬼喊礁、琼礁、舶兰礁等岛礁。

越南侵占的29个南沙岛礁位置
2002年越南在签署《南海各方行为宣言》后,立刻组织旅游团前往被其占领的鸿庥岛游览,这违反了宣言的规定。越南在鸿庥岛的驻军还试图多次侵占小南薰礁。小南薰礁位于南薰礁与鸿庥岛之间,距南薰礁不足3公里,离鸿庥岛大约5公里,位于中越对峙的前线。我军自1988年2月24日就已进驻南薰礁,并实际控制小南薰礁,越南此时还试图侵占小南薰礁,其激进的岛礁政策令人警惕,咄咄逼人的态度令人愤怒。

小南薰礁位置示意图
越南所侵占的鸿庥岛自然条件比中国实际控制南薰礁要好得多。越南不断完善岛上的基础设施,修建了道路、营房和直升机起降平台,还大量植树造林,景色宜人。越南在鸿庥岛部署了一个连的兵力,并设置了蛙人部队。

远观鸿庥岛
而中国驻守的南薰礁的自然条件却十分恶劣,礁盘面积不足2平方公里,经常刮10级以上的台风,狂风巨浪是家常便饭。1990年11月南薰礁还发生了“南薰礁案件”,6名中国驻岛士兵牺牲,5人失踪,现场发生过战斗,有多处弹痕。该案件的调查结果未曾公开,舆论猜测是五花八门,大部分认为南薰礁可能遭到了越南等国特种部队的突袭。事件发生后中国迅速在南薰礁上建设了第三代的永固式钢筋混凝土礁堡,防护能力和居住条件有了显著改善。由于越南驻鸿庥岛的驻军多次侵袭小南薰礁,2006年我国在南薰礁礁堡顶部增设了卫星天线,改善通讯条件,并建设了可供直升机起降的多功能平台。

南薰礁第三代永固式钢筋混凝土礁堡
鉴于南薰礁地理位置的重要性,以及改善驻岛部队生活条件的需要,我国决定对南薰礁吹沙填海造陆。2014年6月6日开始吹填,经过半年多的建设,南薰礁由礁变岛,面积达到0.18平方公里。我国在南薰岛上建设了港口、大型直升机停机坪及海水淡化设备等基础设施。建设了光伏、风力、燃油发电组成的智能微电网,能够确保岛上的电力供应。南薰岛的建设极大地改善了中国驻岛部队的驻守条件,巩固了中国在郑和群礁中的存在,也有利于与驻守太平岛的台军形成互动,共同捍卫国家主权和领土完整。

2022年南薰岛新貌

远眺南薰岛
鸿庥岛距离越南海岸线有586公里,经过多年建设,越南将该岛打造为越军非法侵占的南沙北部岛礁的军事指挥中心,驻军从以前的一个连扩展为营级单位。越军在岛屿上,构筑了野战和永备工事相结合、地表阵地和地下掩体相结合、战斗和生活设施均具备的堡垒化面状防御阵地,辅以配套的礁堡,形成“要地防御”体制。2010年越南开始在鸿庥岛填海扩张岛屿面积,2013年在鸿庥岛上建造了一座高25米的灯塔。之后,越南在岛上建设了雷达站、直升机停机坪、卫星地面接收站等军事设施。

鸿庥岛上的灯塔及雷达站

自2021年开始,越南在鸿庥岛开启了新一轮大规模扩建。越南动用了一艘从荷兰引进的绞吸式挖泥船对岛礁进行吹填。面积已从此前的 0.08平方公里扩大到0.47平方公里,实现了对南薰岛的反超,与南沙最大自然岛屿太平岛相当。鸿庥岛已经超过南威岛成为越南驻守的最大岛屿。越南在岛上修建了一个避风港,挖深挖阔了港池,建设了一个船用坡道。

鸿庥岛2019年卫星图

鸿庥岛2022年卫星图

鸿庥岛2023年卫星图
以前,因为缺少设备,越南方面使用的一直都是围堰填岛技术。也就是先用沙袋、水泥块等设备在岛礁周围圈地,然后通过人工方式一点一点的向圈里填砂,将海水置换出来。这种填海造陆的方式不仅效率差,工程效果也难以保证。一场暴风雨产生的巨浪就足以摧毁这些围堰,然后卷走没有根基固定的填砂。如今得益于西方的援助,越南才得以在南海进行大规模填海造陆,在短短的一年多时间里就填海造陆超过2平方公里,超过过去十年的总和。

越南老旧的围海造陆方式
2022年以来,越南在南沙非法侵占的岛礁上的扩建步伐加快,在西礁、柏礁、毕生礁、无乜礁、南威岛、鸿庥岛、敦谦沙洲何安波沙洲等岛礁上大肆填海造陆。由于南威岛礁盘较小,经过多轮扩建已经没有扩展空间了,越南将扩建的重心东移和北移,东移就是建设柏礁,该礁是南沙礁坪最大的独立环礁。北移则重点建设鸿庥岛和敦谦沙洲,这两个岛屿都位于郑和群礁中,鸿庥岛的扩建主要是针对我国南薰岛,敦谦沙洲的扩建则是针对太平岛。越南现在就是在全力建设以南威岛、鸿庥岛和柏礁为支点的战略三角,从以南威岛为中心的单中心向三中心转变。

郑和群礁中越占岛礁位置图
经过多年的建设,鸿庥岛的基础设施已经比较完善。越南在岛上建设了大批光伏、风力发电设施,确保岛屿的电力供应。越南还向鸿庥岛上移民,建设渔民新村,夜晚的鸿庥岛看起来就像一个灯光璀璨的海上小渔港。越南还在岛上修建了一座寺庙,迁移和尚来岛上驻守,表面上是为越南渔民和军人祈福,实则是为了宣传岛上有常住居民,为非法占领找法理依据。

鸿庥岛上越南的非法建筑和风力发电设施

晚上的鸿庥岛

鸿庥岛上的寺庙
面对越南在鸿庥岛的一再挑衅,中国一方面要继续加强南薰岛的建设,有必要进一步扩大填海造陆的范围,增大军力部署的空间。另一方面要加强海空军建设,加大海军舰艇巡航维权的力度,从而能够从容应对越南的挑战。

网友制作的南薰岛远景效果图

中国055大型驱逐舰
作品声明:图片源自网络,如有侵权,联系删除。
-
- 亚运会每一届举办城市(走进亚运从1951到2022)
-
2025-08-22 05:12:01
-
- 一位性瘾患者的哭述:只是比普通女孩更渴望性
-
2025-08-22 05:09:46
-
- 建团百年|中国共产主义青年团的光辉历史与发展历程
-
2025-08-22 05:07:30
-
- 盘点四位给国乒“抹黑”的运动员:何智丽最可怜,李晓霞最能忍!
-
2025-08-22 05:05:14
-
- 女大学生朱力亚,被黑人男友感染艾滋病:我不后悔,依然爱他
-
2025-08-22 05:02:59
-
- 松山湖,金凤凰
-
2025-08-22 05:00:43
-
- 李春平:31岁时恋上69岁美国富婆,用10年熬走富婆继承268亿财产
-
2025-08-22 04:58:27
-
- 中国十大名山,泰山只能排第二,爬过五座是青铜,爬过七座是王者
-
2025-08-22 04:56:11
-
- 盘点近年走光的美女主播,COS成了LOL中的阿狸,衣服滑落走光30秒
-
2025-08-19 04:00:26
-
- 深圳凤凰山森林公园适合爬山吗(深圳免费自由行--深圳凤凰山森林公园旅游攻略
-
2025-08-19 03:58:10
-
- 合肥白马服装城品牌(安徽白马服装城)
-
2025-08-19 03:55:54
-
- 比特币大骗局——看好自己的钱包,远离比特币
-
2025-08-19 03:53:39
-
- 不是人造的?墨西哥“外星人干尸”有新进展
-
2025-08-19 03:51:23
-
- 终于,小米 14Ultra 要来了,这大招我们等了三年
-
2025-08-19 03:49:07
-
- 速效救心丸,用对“保命”,用错“催命”,医生提醒牢记正确用法
-
2025-08-19 03:46:52
-
- 马云缺钱了
-
2025-08-19 03:44:36
-
- 韩后老板高调卖亿万豪宅还债
-
2025-08-19 03:42:20
-
- 怎么查看自己的行程码_四种出示行程码的方法
-
2025-08-19 03:40:05
-
- 1960年一农村老汉问中南海警卫员:“老朱”在吗?其身份令人震惊
-
2025-08-18 18:04:13
-
- 国内值得考的5大含金量高的证书,你考过哪几个!!!
-
2025-08-18 18:01:57



世界综合国力排名(联合国五常综合实力大排名)
2023年十大高产玉米品种(排名第一的玉米品种名字)